Vigilância Sanitária e direito à comunicação: a rotulagem de alimentos como espaço de cidadania
DOI:
https://doi.org/10.3395/vd.v2n4.440Palavras-chave:
Vigilância Sanitária, Comunicação e Saúde, Rotulagem de Alimentos, Direito do ConsumidorResumo
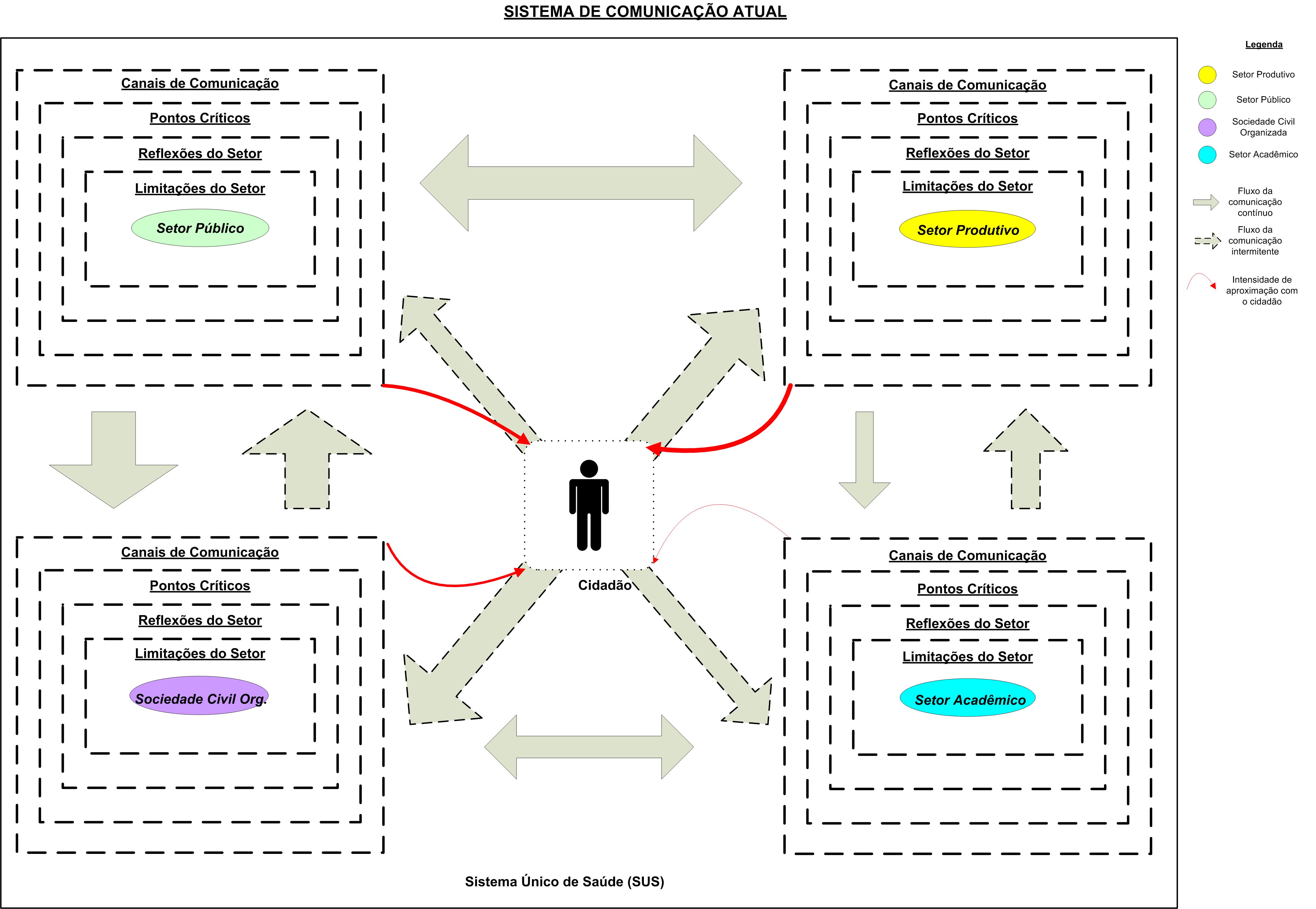
Este artigo baseia-se em uma tese de doutorado que teve como objetivo compreender o processo comunicativo instituído no âmbito da Vigilância Sanitária, privilegiando a perspectiva do direito do cidadão à informação e à comunicação e tendo como objeto empírico a rotulagem de alimentos. Para tal, foram ouvidos os três segmentos que participam, em algum grau, da definição, implementação e fiscalização das políticas públicas sobre a rotulagem: os setores público, produtivo e a sociedade civil organizada, além do setor acadêmico, por sua contribuição no âmbito dos estudos científicos. Com base nas confluências e divergências, propôs-se um sistema de comunicação sobre o tema da rotulagem que melhor assegure o direito à informação e à comunicação pelo cidadão, sem desconsiderar os interesses envolvidos. Trata-se de uma pesquisa qualitativa em saúde, seguindo o método Estudo de Caso. Para configuração do problema de pesquisa e análise dos dados, o principal referencial teórico utilizado foi o da produção social dos sentidos, particularmente o quadro conceitual que entende a comunicação como um mercado simbólico. Dentre os resultados, foi possível evidenciar que a prática comunicativa não consegue responder às demandas do cidadão de forma satisfatória; que os valores do mercado se sobrepõem ao direito à informação e à comunicação e que os setores buscam articulações de caráter pontual, frente a demandas de risco. Existem também conflitos intra e intersetoriais que abalam o fluxo comunicativo e a garantia desse direito ao cidadão, como falhas na aplicabilidade normativa pelo setor produtivo e forte apelo publicitário ao consumo; poucas parcerias para definir estratégias de difusão da informação; dificuldades para fiscalização da rotulagem; poucos canais capazes de aproximar os órgãos normativos das pesquisas acadêmicas. No sistema proposto, sugere-se melhor definição de competências legais entre os órgãos normativos; compromisso ético dos setores; sensibilização midiática para difusão da informação para a sociedade; intensificação da fiscalização da rotulagem; efetiva punição aos infratores e disponibilizar telefone 0800 do órgão normatizador nos rótulos. Expressivamente, nele estão concentrados e representados diferentes interesses dos diversos atores sociais envolvidos no sistema produtivo alimentício.
Downloads
Downloads
Arquivos adicionais
Publicado
Edição
Seção
Licença
Copyright (c) 2014 Vigilância Sanitária em Debate: Sociedade, Ciência & Tecnologia (Health Surveillance under Debate: Society, Science & Technology) – Visa em Debate

Este trabalho está licenciado sob uma licença Creative Commons Attribution-NonCommercial-NoDerivatives 4.0 International License.
TERMO DE CESSÃO DE DIREITOS AUTORAIS O(s) autor(es) doravante designado(s) CEDENTE, por meio desta, cede e transfere, de forma gratuita, a propriedade dos direitos autorais relativos à OBRA à REVISTA Vigilância Sanitária em Debate: Sociedade, Ciência & Tecnologia (Health Surveillance under Debate: Society, Science & Technology) – Visa em Debate e, representada por FUNDAÇÃO OSWALDO CRUZ, estabelecida na Av. Brasil, nº 4365, Manguinhos, Rio de Janeiro, RJ, Brasil, CEP 21045-900, doravante designada CESSIONÁRIA, nas condições descritas a seguir: 1. O CEDENTE declara que é (são) autor(es) e titular(es) da propriedade dos direitos autorais da OBRA submetida. 2. O CEDENTE declara que a OBRA não infringe direitos autorais e/ou outros direitos de propriedade de terceiros, que a divulgação de imagens (caso as mesmas existam) foi autorizada e que assume integral responsabilidade moral e/ou patrimonial, pelo seu conteúdo, perante terceiros. 3. O CEDENTE cede e transfere todos os direitos autorais relativos à OBRA à CESSIONÁRIA, especialmente os direitos de edição, de publicação, de tradução para outro idioma e de reprodução por qualquer processo ou técnica. A CESSIONÁRIA passa a ser proprietária exclusiva dos direitos referentes à OBRA, sendo vedada qualquer reprodução, total ou parcial, em qualquer outro meio de divulgação, impresso ou eletrônico, sem que haja prévia autorização escrita por parte da CESSIONÁRIA. 4. A cessão é gratuita e, portanto, não haverá qualquer tipo de remuneração pela utilização da OBRA pela CESSIONÁRIA.
 
						 
							

















